top of page
Strip Overlay_right only.png

Insights

Why and when we say no - When unfair is not fair enough

Friday 28 August 2020

2

min read

Why and when we say no - When unfair is not fair enough

We work with clients and suppliers to agree terms and conditions as early as possible in the collaboration. We do this as it is the...

68

views

0

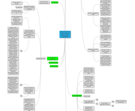
Mind Mapping - A more efficient proposal development method

Friday 28 August 2020

1

min read

Mind Mapping - A more efficient proposal development method

We are always looking at ways to streamline our processes and be more efficient. Working smarter. Pulling together proposals can be a...

11

views

0

How to spend more time doing what you love and less time managing a company

Friday 28 August 2020

1

min read

How to spend more time doing what you love and less time managing a company

A little over 4 months ago I temporarily handed over the reigns of Anywise to a highly capable executive team and left to take up a part...

3

views

0

Government supports shift to the cloud

Friday 28 August 2020

1

min read

Government supports shift to the cloud

The Coalition Government recently announced the release of its Secure Cloud Strategy, designed to assist Government agencies to...

8

views

0

bottom of page